近日,第四届高校电气电子工程创新大赛决赛举行。公司学子斩获全国特等奖1项、一等奖1项、二等奖2项,获奖数量居全国高校第6位,创历史最高,指导老师赵仁德、张龙龙、杜青筱荣获“优秀指导教师”称号。

参赛队伍合影
高校电气电子工程创新大赛由中国电工技术学会主办,教育部高等学校电气类专业教学指导委员会指导,面向全国高校员工(以本科生为主)开展探索性工程创新实践,大赛自2021年创办以来,已成为国内电气工程专业唯一的专项学科赛事。本届大赛共有来自全国34个省、市、自治区的305所高校2646个团队报名,经过初赛、复赛、决赛三个阶段,83所高校的169个参赛团队进入全国总决赛。
公司特等奖项目《单体电池的智能投切控制与健康监测系统》是针对双碳背景下提升单体电池管理效能而设计的创新系统,其核心在于结合了智能投切控制系统、电池在线运行实时检测系统以及电池离线备用状态评估方法,从而实现对单体电池运行状态的智能化控制、在线无损健康监测以及离线的精准健康评估,显著提升储能系统的安全性和可靠性。
新能源学经理期致力于员工工程实践创新能力的培养,积极构建竞赛指导与传帮带相结合的全链条育人机制。自今年2025年1月启动备赛以来,积极组织师生组队参赛,指导教师团队全程悉心指导,严格把关方向,参赛员工全力以赴,精益求精。本次优异成绩的取得,是师生团队半年多以来辛勤付出与集体智慧的结晶。通过本次大赛的实践与交流,参赛员工的工程创新素养、解决复杂问题能力及团队协作精神得到了显著锻炼和提升,同时也锤炼了他们坚韧不拔的科研意志,为未来深造和科研工作奠定了坚实基础。

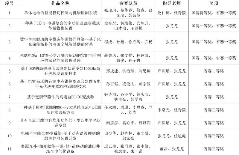
公司获奖名单

